【兰溪疫情地区,兰溪新冠肺炎疫情】

11月17日金华兰溪市发现1例新冠病毒阳性感染者

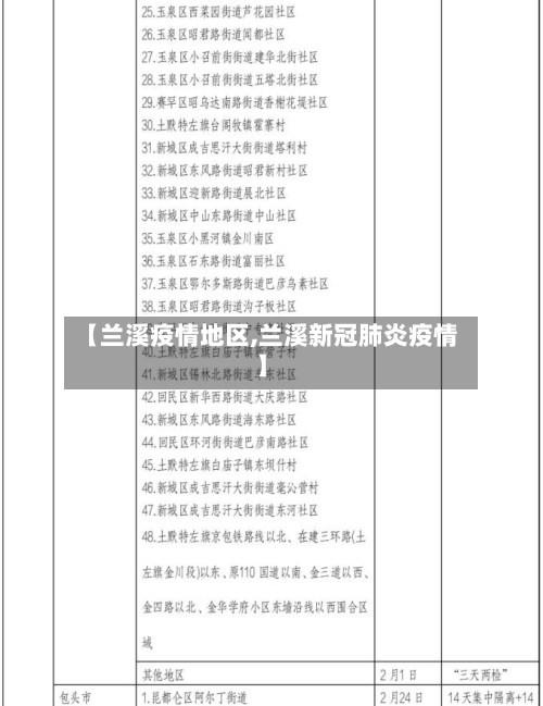
关于兰溪市在卡口发现1例新冠病毒阳性感染者的通报2022年11月17日,兰溪市在游埠高速卡口的省外来兰人员“落地检 ”中发现1例新冠病毒初筛阳性感染者 ,经复核确诊阳性,近来该人员已闭环转运至定点医院治疗。该人员驾驶货车于11月17日13时26分到达我市游埠高速卡口,抵兰后活动轨迹主要涉及我市开发区映月路299号 。

【兰溪疫情地区,兰溪新冠肺炎疫情】-第1张图片

关于婺城区在集中隔离点发现2例新冠病毒阳性感染者的通报2022年11月29日0时—19时 ,金华市婺城区在集中隔离点发现2例阳性感染者,近来已闭环转运至方舱医院。

【兰溪疫情地区,兰溪新冠肺炎疫情】-第2张图片

021年12月30日,金华市金东区疫情防控指挥部接到通知 ,台州市椒江洲骏水果批发部有一批12月26日从金华水果批发市场正大果业经营部购进的越南红心火龙果外包装核酸检测呈弱阳性。该批次火龙果于12月17日从上海外高桥口岸入境,同日,金华市正大果业经营部从上海颐硕贸易有限公司购进 。

多地通报情况 浙江金华兰溪市:1月3日 ,兰溪市吃货私房蛋糕店(洛克蛋糕店)及厚仁江扁头烟酒超市(兰溪市江扁头超市)的火龙果包装物核酸检测呈阳性。浙江省丽水市龙泉市:1月3日 ,龙泉市对一批从金华市金东区宗宝水果批发部购进的进口红心火龙果进行核酸检测,结果1份弱阳性,其余均为阴性。

兰溪有哪几个隔离点

〖壹〗、通过查询相关资料显示 ,兰溪有1个隔离点 。因为了解兰溪疫情防控部门发布的隔离店地址可以知道兰溪的集中隔离点为世界大酒店。所以兰溪有1个隔离点。

〖贰〗 、兰溪世界大酒店 。集中隔离点是指核酸检测报告为阳性的人员的集中隔离地点,通过查询相关资料显示:截止于2022年8月22日,根据兰溪防疫要求规定 ,设立兰溪世界大酒店为集中隔离地点,是为了让隔离人员能有更好的隔离环境,在里面隔离 ,具体信息电话询问兰州市疫情防控中心即可 。

〖叁〗、有。兰溪方舱隔离点的内部设施齐全,包括洗衣机、空调 、厨具等,该隔离点多数设施都是当地政府的支持而设立的 ,其中空调在每一个隔离点内都有设立。

〖肆〗、不对外开放 。是隔离点,有病菌,不会对外开放的。兰溪市 ,浙江省辖县级市 ,由金华市代管。位于浙江省中西部,地处钱塘江中游,金衢盆地北缘 。

〖伍〗、例。通过查询兰溪市疫情防控疫情公告显示 ,截止2022年8月22日,在浙江省兰溪市发现了2例阳性感染者,该地区属于中风险地区。兰溪市已启动相应应急响应 ,正对密切接触者 、次密切接触者进行紧急排查,开展核酸采样检测和隔离管控,并严格落实相关场所管控及环境消毒等防疫措施 。

〖陆〗、现在鹰潭去兰溪的话是不需要被隔离的 ,因为两个地方都属于低风险地区,没有疫情发生,只要有核酸证明就可以了。

兰溪翡翠院是防控区吗

〖壹〗、根据兰溪当地最新疫情防控政策翡翠院不属于防控区。“兰溪发布”微信公众号消息 ,兰溪市新冠肺炎疫情防控工作指挥部通告,根据国家 、省 、市有关疫情防控工作规定和专家研判建议,决定2022年4月25日17时起 ,调整兰江街道的封控区、管控区、防范区范围 。

〖贰〗 、单县新建小区包括但不限于以下几个:枫林兰溪商住小区:该小区位于文化路以东 ,天舜路以北,郦阳路以西。其规划用地面积达到76182平方米,总建筑面积约为229641平方米 ,是一个规模较大的新建小区。

〖叁〗、自然山水类白水寨风景名胜区 核心亮点:拥有“北回归线上的翡翠”美誉,以中国大陆落差最大的瀑布(425米)闻名,可徒步9999级天梯观瀑 ,沿途有仙瀑台、亲水栈道等打卡点,夏季清凉避暑绝佳 。特色体验:山脚温泉酒店可泡天然温泉,结合登山形成“一日游 ”完美动线 。

〖肆〗 、高滩温泉高滩温泉生态区是广州市政府决定筹建的广州环保园之一 ,位于派潭镇高滩村。坑背古村落坑背古建筑群位于中新镇坑背村(广汕公路旁),建于明未清初,通面宽1543米 ,通深596米,面积82212米。畲族风情村 在整个广州地区,惟一有少数民族的地方 ,就在增城的正果镇 。

〖伍〗、白水寨湖泊天池多 ,犹如散落在绿色群山之中的一块块蓝宝石或翡翠碧玉。被誉为“南国天池”的大封门水库、白水寨天池和七仙湖等,一泓秀水终年丰盈光艳 、绿得奇特,碧蓝如湛 ,春夏为雨雾烟霞笼罩,秋冬被长风搅动波澜,“湖上一回首 ,青山卷白云。”碧水蓝天,青山白云,意境无限 。

【198+84】最新全国中高风险地区名单

查询方式:点击进入上海本地宝的风险专题页面 ,可获取全面的风险地区数据。附加功能:关注微信公众号“上海本地宝 ”,在对话框搜索【风险】,即可便捷获取实时更新的全国疫情风险等级和中高风险地区名单。注意:以上数据仅限于中国大陆地区 ,不包括港澳台 。

当前全国中高风险地区主要集中在广东省的广州市和深圳市,以及河南省的郑州市和许昌市等地。但请注意,以下几点:动态调整:全国中高风险地区的名单是动态变化的 ,会根据疫情发展和防控措施的实施情况进行调整。

自2021年12月21日零时起 ,上海市中风险地区清零,全域调整为低风险地区 。

文章推荐

  • 【长沙地区近来疫情状态,长沙最近疫情严重吗】

    11月17日金华兰溪市发现1例新冠病毒阳性感染者关于兰溪市在卡口发现1例新冠病毒阳性感染者的通报2022年11月17日,兰溪市在游埠高速卡口的省外来兰人员“落地检”中发现1例新冠病毒初筛阳性感染者,经复核确诊阳性,近来该人员已闭环转运至定点医院治疗。该人员驾驶货车于11月17日13时26分到达我市游埠高速卡...

    2026年02月03日
    0
  • 疫情最新排查地区表格/疫情排查表怎么填写

    11月17日金华兰溪市发现1例新冠病毒阳性感染者关于兰溪市在卡口发现1例新冠病毒阳性感染者的通报2022年11月17日,兰溪市在游埠高速卡口的省外来兰人员“落地检”中发现1例新冠病毒初筛阳性感染者,经复核确诊阳性,近来该人员已闭环转运至定点医院治疗。该人员驾驶货车于11月17日13时26分到达我市游埠高速卡...

    2026年02月03日
    0
  • 南京疫情无风险地区查询(南京疫情风险划分)

    11月17日金华兰溪市发现1例新冠病毒阳性感染者关于兰溪市在卡口发现1例新冠病毒阳性感染者的通报2022年11月17日,兰溪市在游埠高速卡口的省外来兰人员“落地检”中发现1例新冠病毒初筛阳性感染者,经复核确诊阳性,近来该人员已闭环转运至定点医院治疗。该人员驾驶货车于11月17日13时26分到达我市游埠高速卡...

    2026年02月03日
    1
  • 疫情中高风险地区承租(疫情中高风险行业)

    11月17日金华兰溪市发现1例新冠病毒阳性感染者关于兰溪市在卡口发现1例新冠病毒阳性感染者的通报2022年11月17日,兰溪市在游埠高速卡口的省外来兰人员“落地检”中发现1例新冠病毒初筛阳性感染者,经复核确诊阳性,近来该人员已闭环转运至定点医院治疗。该人员驾驶货车于11月17日13时26分到达我市游埠高速卡...

    2026年02月03日
    1