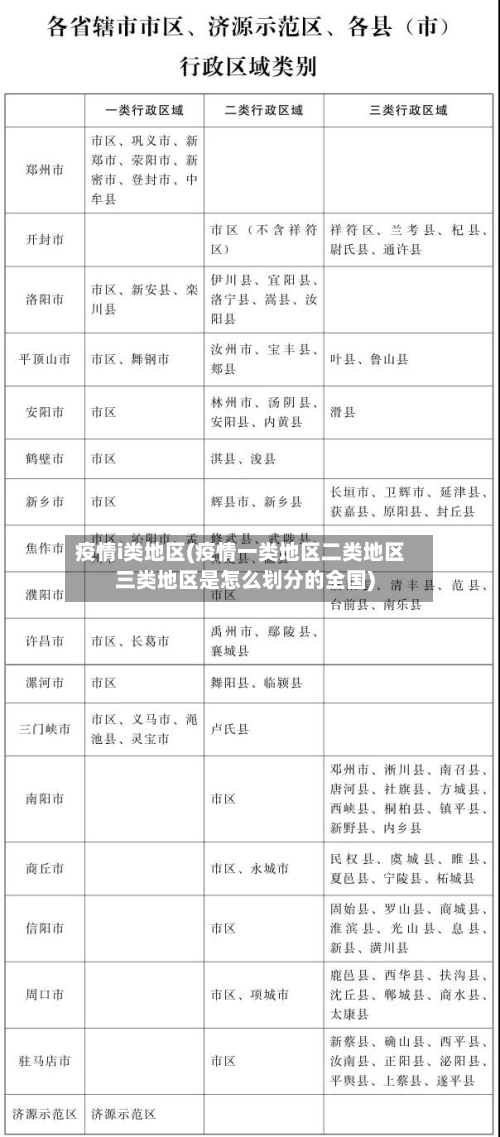
重点管控地区怎么查
可以通过“i深圳”APP查询重点管控地区,具体方法如下:准备工具:使用华为P50手机(系统版本为HarmonyOS0.0 ) ,并确保已安装“i深圳”APP(版本0 )。进入防疫重点区域页面:打开手机上的“i深圳 ”APP,在首页中选取【防疫重点区域】,点击进入该页面 。查询重点管控地区:在“防疫重点区域”页面上 ,选取【管控、防范区域查询】,点击进入后即可查到重点管控地区。

可以通过“i深圳”APP查询重点管控地区,具体方法如下:准备工具:使用iPhone12手机 ,系统版本为iOS14,并下载安装“i深圳 ”APP,版本为0。进入疫情防控专区:打开“i深圳”APP ,在主页点击“疫情防控”选项,进入相关功能界面 。

可以通过“i深圳 ”APP查询自己是否在管控区,具体操作如下:准备工具:确保手机为小米note9(MIUI 6版本)或兼容设备 ,并安装“i深圳”APP(0版本)。进入首页:打开“i深圳”APP,进入首页后找到“疫情防控 ”模块。点击防疫重点区域:在“疫情防控”页面中,选取“防疫重点区域”选项 。
方法/步骤:首先在微信上打开【北京本地宝】小程序,并点击【风险 进出京】选项。弹出菜单后 ,点击【封/管控地图】功能。进入地图后,即可查看北京市的【封控区】、【管控区】以及【防范区】信息 。若需查询其他城市,可通过切换城市功能 ,查看全国所有城市的封控区 、管控区及防范区分布。
在本地宝APP主页点击【智能客服】或右上角的机器人标志,进入智能客服后点击【北京封/管控区域名单(持续更新)】,然后选取【点击查询】即可查询到封管控区域名单以及地图。如果还没有下载本地宝APP ,可以到手机应用商店搜索并下载本地宝APP 。

福建基孔肯尼亚热有几个
〖壹〗、福建被列为基孔肯雅热I类风险区,本地传播风险较高,但近来公开信息未明确提及具体病例数量。 福建疫情风险等级 福建省属于基孔肯雅热I类地区 ,特点是伊蚊活跃期长、本地病例较多,易发生聚集性疫情,需特别防范蚊虫叮咬和社区传播。
〖贰〗 、肯尼亚最热的地区集中在北部荒漠地带 ,尤其是图尔卡纳湖周边和曼德拉地区。 图尔卡纳湖区域 这一带被称为“世界火炉 ”,全年平均气温超过35℃,旱季(3-5月及9-10月)比较高可达45℃以上 。地表多为火山岩和沙漠,吸热强烈 ,昼夜温差也极小,全年干燥少雨,植被覆盖极低。
〖叁〗、基孔肯雅热的症状以发热、关节剧痛和皮疹为三大主要特征 ,此外还可能有其他症状。发热:患者可能出现中低热,也可能高热(体温39℃),高热时或伴有畏寒 、寒战 ,多数人持续3到5天便会自行退热,部分患者会出现“双峰热”,即退烧后再次发热 。
〖肆〗、当前基孔肯雅热疫情主要集中在美洲、欧洲部分地区和亚洲中国南部。 美洲地区 全年确诊病例超过28万例 ,占全球总数一半以上,是当前疫情最严重的区域。 欧洲地区 主要受法国海外属地疫情影响,例如留尼汪岛出现异常感染激增 。
〖伍〗 、025年我国基孔肯雅热(基孔肯雅热)疫情主要集中在广东省 ,其中江门市病例数比较多。
基孔肯雅热中国那个地区
基孔肯雅热主要集中在中国南方的热带和亚热带地区。 高发区域:广东、云南、广西 、福建和海南是重点防控省份,这些地区气候湿热,伊蚊活动频繁,有利于病毒传播 。近年来 ,广东湛江、云南西双版纳等地曾报告过输入性病例或局部传播。 传播特点:主要通过白纹伊蚊和埃及伊蚊叮咬传播。
基孔肯雅热在中国主要分布于东南沿海和西南地区,以输入性病例为主,局部地区存在传播风险 。2025年广东佛山曾暴发较大规模的本地传播疫情。
截至2025年8月 ,中国有基孔肯雅热输入病例的省级区域为广东省、湖南省、香港特别行政区和澳门特别行政区。其中广东佛山发生本地传播疫情,累计确诊2659例。
塑料化工大省浙江54万人隔离!东莞出现两例阳性无症状感染者
〖壹〗 、东莞疫情情况发现无症状感染者:12月13日,东莞大朗镇在对省外涉疫地区返莞人员核酸检测中 ,排查发现2例新冠肺炎无症状感染者 。
〖贰〗、无症状感染者2,女,30岁 ,现住东莞市大朗镇迎丰九街。12月5日,她与无症状感染者1一起从省外返回东莞。12月13日下午,新冠肺炎核酸初筛阳性 ,市疾控中心14日凌晨再次采样复检结果为阳性 。经专家会诊,她为新冠肺炎无症状感染者,并被转至定点医院隔离治疗。
〖叁〗、月19日0—24时,31省份新增本土确诊病例37例 ,新增本土无症状感染者2例,具体情况如下:新增本土确诊病例分布陕西:24例,其中西安市21例 、延安市2例、咸阳市1例。浙江:10例 ,其中绍兴市9例、杭州市1例 。广东:2例,均在东莞市。北京:1例,在通州区。
〖肆〗 、广东省12月14日0-24时新增本土确诊病例2例 ,均为东莞报告,在对省外涉疫地区返粤人员核酸检测中发现;新增本土无症状感染者2例,也均为东莞报告 ,在纳入集中隔离观察的密接中发现 。
〖伍〗、这两名确诊者的病情不严重,其中有一名确诊者属于无症状感染者。在广东本地出现了新冠病毒的确诊患者之后,广东地区已经开展了密集的核酸检测 ,同时也在进一步排查可能感染的人群。广东地区的新增确诊病例都在东莞发现,这就意味着东莞需要进一步加强新冠疫情的防控措施 。